欢迎访问阅读·梦飞翔项目官网!
登录
注册
登录
注册
首页
首页
关于我们
关于我们
机构简介
年度报告
组织架构
合作伙伴
机构荣誉
联系我们
捐赠入口
精彩瞬间
精彩瞬间
图书馆照片
图书馆旧照
养成习惯
阅读风采
项目中心
项目中心
公益项目
项目地图
心连心计划
梦飞翔名师工作室
梦飞翔名师工作室
导师团队
督导团队
项目地区名师工作室
项目地区名师工作室
双峰县
南县
江华瑶族自治县
临湘市
岳阳楼区
古丈县
资源中心
资源中心
课程库
课题硏究
直播课堂
教案资源库
资讯活动
资讯活动
媒体报道
工作室动态
慈善夜
项目动态
活动交流
姊妹学校
爱·阅读·梦之旅
世界华语学校图书馆论坛
ZH
当前位置:
首页
>
教案资源库
>
阅读成长手册
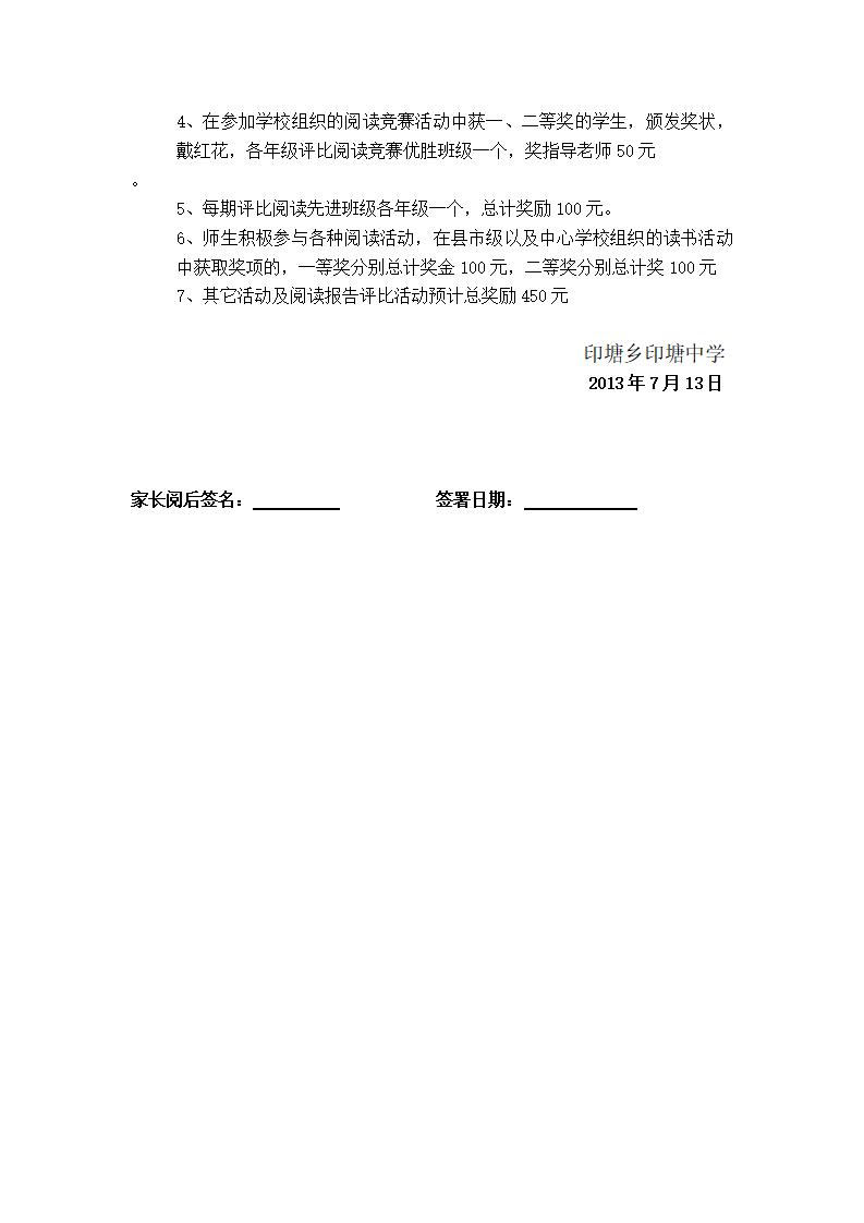
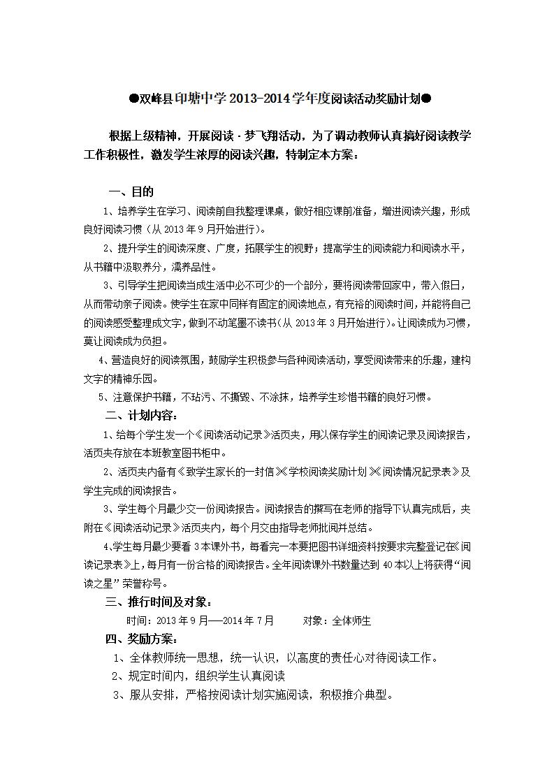
初中阅读记录册:阅读记录范本
发布时间:2025-12-23
上一篇
下一篇